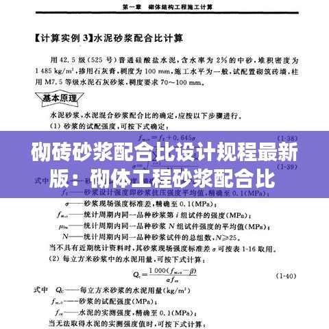
引言
砌砖砂浆是建筑行业中的重要材料,其配合比设计直接影响到砌体的强度、耐久性和施工质量。为了规范砌砖砂浆的配合比设计,相关部门发布了最新的规程,旨在提高建筑物的施工质量和安全性。本文将详细介绍砌砖砂浆配合比设计规程的最新版内容。
规程概述
最新版的砌砖砂浆配合比设计规程,旨在为建筑行业提供一套科学、合理、实用的砂浆配合比设计方法。该规程适用于各类建筑物墙体、柱、梁、板等部位的砌筑砂浆配合比设计。
配合比设计原则
根据最新规程,砌砖砂浆配合比设计应遵循以下原则:
- 满足砌体强度要求:根据设计要求,选择合适的砂浆强度等级,确保砌体的强度满足使用要求。
- 保证耐久性:选择合适的原材料,确保砂浆具有良好的耐久性,延长砌体的使用寿命。
- 施工方便:砂浆应具有良好的可塑性,便于施工操作,提高施工效率。
- 经济合理:在满足上述要求的前提下,尽量降低砂浆的成本。
原材料选择
最新规程对砌砖砂浆的原材料选择提出了明确要求:
- 水泥:应选用质量合格的水泥,根据设计要求选择适当的水泥强度等级。
- 砂:应选用粒径适中、级配良好的中粗砂,确保砂浆的流动性。
- 水:应使用清洁、无污染的淡水,避免使用含有有害物质的水源。
- 外加剂:根据需要,可适量添加外加剂,改善砂浆的性能。
配合比计算方法
最新规程提供了详细的配合比计算方法,包括以下步骤:
- 确定砂浆强度等级:根据设计要求,选择合适的砂浆强度等级。
- 计算水泥用量:根据水泥的强度等级和砂浆强度等级,计算所需水泥的用量。
- 计算砂用量:根据水泥用量和砂的细度模数,计算所需砂的用量。
- 计算水用量:根据水泥和砂的用量,计算所需水的用量。
- 调整外加剂用量:根据外加剂的使用目的和效果,调整外加剂的用量。
配合比试验与调整
在完成配合比计算后,需要进行试验验证。试验内容包括:
- 砂浆的流动性:通过坍落度试验,检验砂浆的流动性是否满足要求。
- 砂浆的强度:通过立方体抗压强度试验,检验砂浆的强度是否达到设计要求。
- 砂浆的耐久性:通过冻融循环试验,检验砂浆的耐久性。
根据试验结果,对配合比进行必要的调整,确保砂浆的性能满足设计要求。
结论
最新版的砌砖砂浆配合比设计规程为建筑行业提供了科学、合理、实用的砂浆配合比设计方法。遵循规程要求,可以有效提高建筑物的施工质量和安全性,为我国建筑事业的发展贡献力量。
转载请注明来自上海德恺荔国际贸易(集团)有限公司,本文标题:《砌砖砂浆配合比设计规程最新版:砌体工程砂浆配合比 》
百度分享代码,如果开启HTTPS请参考李洋个人博客










沪ICP备2020035651号-1
还没有评论,来说两句吧...